网站首页
网站首页
学校概况
学校简介
校长寄语
校长荣誉
机构设置
学校章程
校园文化
学校荣誉
校园环境
新闻动态
通知公告
校内新闻
政策导读
党建之窗
党政快报
党员之家
政教在线
心理健康
平安校园
班主任风采
管理之星
教育专栏
团委活动
教研动态
学生作品
继续教育
学籍资助
助学政策
招生就业
招生专栏
招生动态
就业动态
就业政策
合作单位
校企合作
院校合作
影图集锦
学校荣誉
校长荣誉
教师风采
学生风采
校园风采
视频中心
联系我们
联系我们
网站首页
网站首页
学校概况
学校简介
校长寄语
校长荣誉
机构设置
学校章程
校园文化
学校荣誉
校园环境
新闻动态
通知公告
校内新闻
政策导读
党建之窗
党政快报
党员之家
政教在线
心理健康
平安校园
班主任风采
管理之星
教育专栏
团委活动
教研动态
学生作品
继续教育
学籍资助
助学政策
招生就业
招生专栏
招生动态
就业动态
就业政策
合作单位
校企合作
院校合作
影图集锦
学校荣誉
校长荣誉
教师风采
学生风采
校园风采
视频中心
联系我们
联系我们
新闻动态
新闻动态
通知公告
>
校内新闻
>
政策导读
>
通知公告
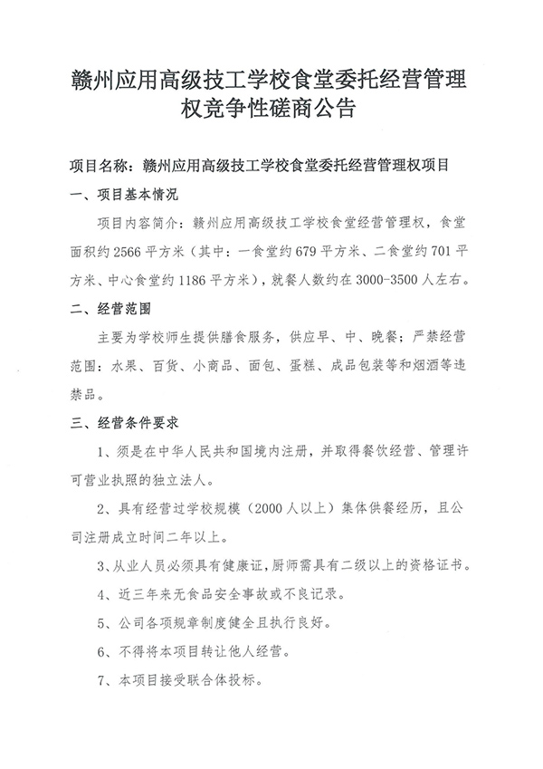
赣州应用高级技工学校食堂委托经营管理权竞争性磋商公告
2025-06-27 12:03:34
3097
返回列表
上一篇:
喜报 | 我校副校长钟宗洪荣获赣州市第九批“骨干教师”称号
下一篇:
赣州应用高级技工学校2025年秋季学期教育收费项目和标准公示
微信公众号
学校官网
赣州应用技术职业学校
电话:18007076366 传真:0797-8122608
地址:江西省赣州市章贡区红旗大道东段天竺山6号
赣公网安备
36070202000407号
备案号:
赣ICP备14008322号-1
版权所有:赣州应用技术职业学校 技术支持:
赣州创冠互联
--- 友情链接----
赣州市人社局
江西职能鉴定中心
大江网
赣州应用技术学校招生网
章贡区政府网
赣州政府网
江西人力资源网
江西教育资源网
江西教师网
青少年普法网
江西教育网
中国教育部网站
回顶部